Reply 16520 of 27716, by chrismeyer6
Same here I have a few boards that won't post if the battery is dead and others that really act up when the Batts are low
Same here I have a few boards that won't post if the battery is dead and others that really act up when the Batts are low
bjwil1991 wrote on 2019-07-14, 05:05:Friday: installed the Aztech Sound Galaxy NX Pro 16 drivers for Windows 95C on my Packard Bell Pack-Mate 28 Plus and removed the XT-IDE Universal BIOS chip from the network card, gutted a broken PSU that worked for a while and it quit working one day and MacGyvered it (bent the sides at a 90 degree-ish angle) to fit the CHiLL Wave Table board with my Yamaha DB50XG installed, hooked up the switching power supply, the MIDI cable from the Roland MT-32, and the RCA to 3.5mm jack audio cable to my MPU-401 clone card and it works. Had to change the GSPLAY.CFG for the MIDI addresses: IRQ and I/O Address and the type from SB to MPU401 to get the files to play and the reset SYX commands sent to the Roland MT-32 and the Yamaha DB50XG.
hi bj, have you come across a windows 2000 driver
to enable midi in/out pins 12 & 15 on the mobo gameport ?
peace
I lubricated the mechanism of my new HP DDS3 tapedrive and that brought it back to life. Before it was always getting stuck loading the tape somewhere.
It's fun playing around with that, especially taking it apart and seeing that little extra cleaning wheel that brushes off the tape head. Genius design.
Transfer speed is hilariously bad, though. Oh boy, these are slow. It takes hours filling up the full 25GB. Still a massive amount of data in 1995.
Currently fixing my OG Xbox again. Darn SSD blew up, so I have to recover the data so that I can copy the files to a new 200GB HDD.
Discord: https://discord.gg/U5dJw7x
Systems from the Compaq Portable 1 to Ryzen 9 5950X
Twitch: https://twitch.tv/retropcuser
bjwil1991 wrote on 2020-08-29, 04:49:Currently fixing my OG Xbox again. Darn SSD blew up, so I have to recover the data so that I can copy the files to a new 200GB HDD.
I've read that using SSD disks for the OG xbox is not that good because they do a lot of swapping and damage the disks quickly. That's why I use regular SATA drives on mine.
I was able to get some of the data off (game saves and other data), but the games and other data aren't listed due to the partition being wiped (partition 5 to be exact in Xplorer360 v0.9b6). Currently running TestDisk for Windows to see if I can reinstate that partition and get the rest of the data off and get a 1TB SSHD for the system.
Unable to reinstate the partition, but at least I have my gamesaves and music I ripped onto the system and other files, so that's no big loss.
Discord: https://discord.gg/U5dJw7x
Systems from the Compaq Portable 1 to Ryzen 9 5950X
Twitch: https://twitch.tv/retropcuser
Just out of curiosity, which model SSD?
I've been messing about with my Epox EP-MVP3G5 with a AMD K5 PR133 in it which it actually doesn't support I
suspect due to the fact that 3.5v is not available.
Anyway it works ok at 83x1.5 = 125mhz at 3.3v.
I have been trying to play a game I bought in 1994 that I never played - TFX, but it keeps stuttering every time
it accesses the cd making the game mostly unplayable.
So I played around with a Dos utility called SHSUCDHD that along with SHSUCDX (replacement for MSCDEX)
loads an image file of the cd as a drive letter, in this case D drive.
The result is perfect smooth gameplay aside from no cd audio being played which I don't care for anyway.
I'll give this a go with XWING CD collectors edition next.
Atari 2600, TI994a, Vic20, c64, ZX Spectrum 128, Amstrad CPC464, Atari 65XE, Commodore Plus/4, Amiga 500
PC's from XT 8088, 486, Pentium MMX, K6, Athlon, P3, P4, 775, to current Ryzen 5600x.
Shouldn't enabling DMA / bus master for the CD drive's IDE channel/CDrom driver also resolve the issue?
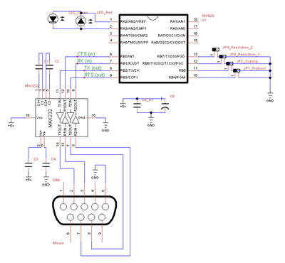
I've been playing about with the circuit from this thread by Sklawz: PS/2 to Serial Mouse protocol converter
It worked once with my Intellimouse Optical and it was *perfect*, but since the other night I can't get it to initialise that specific mouse so I'm checking whether the PS/2 interfacing is optimal.
It works pretty nicely testing on my desktop PC with win7, no latency but some bad motion experience with newer optical PS/2 mice unfortunately. The latency / motion experience is similar to the PS/2 to serial conversion I get with the Belkin Omniview SE KVM (which also uses a PIC micro to do the conversion, but the code is copy protected). I'm putting together my own schematic in tCad since I don't enjoy playing follow the lines:
Got the USB keyboard KB_RESET working on my A2000 with a jumper to Gary pin #5. Made it easily reversible with a mini grabber instead of soldering to the chip.

liqmat wrote on 2020-08-29, 10:15:Just out of curiosity, which model SSD?
InLand Professional 480GB SSD (Microcenter branded) since I was low on money back in 2019 and got unemployed about 2 weeks after that.
Discord: https://discord.gg/U5dJw7x
Systems from the Compaq Portable 1 to Ryzen 9 5950X
Twitch: https://twitch.tv/retropcuser
I booted DOS 6.22 off a USB floppy drive on my z370+8700k just to see if it would work. And it did ! The idea is was to see if DOS was in 4:3 mode on newer wide screen monitor on a newer vid card, well it worked but was at 5:4 aspect, not stretched but shrunk 🤣
Hate posting a reply and then have to edit it because it made no sense 😁 First computer was an IBM 3270 workstation with CGA monitor. Stuff: https://archive.org/details/@horun
Well I finally completed my retro setup. Basically, I decided on 4 PCs to cover games from the late 80's all the way to 2010 spanning a solid 20 years:
* HP Vectra VL 5/75
- DOS 6.22 + Windows 3.11
- Pentium 75
- 32MB RAM
- SB16
* IBM PC 330
- Windows 98SE SP3
- Pentium 233 MMX (upgraded from the default P166)
- 64MB RAM
- SB AWE 64
- Matrox Millennium
- Voodoo 2 12MB
* Custom built Pentium 3
- Windows 98SE
- Pentium 3 800Mhz
- 256MB RAM
- GeForce Ti 4200
- Voodoo 2 12MB (yes I have two of them)
- Sound Blaster Live!
* Custom built XP machine
- Windows XP
- Intel i5-2500k
- 4GB RAM
- 8800 GTS
- Sound Blaster Audigy 2
Besides this, I have a Roland MT-32 and Sound Canvas hooked up - I only need to move the gameport-to-midi device (from Serdashop) to the right gameport - and all 4 PCs are fully wired up and connected to a KVM so I can actually have all 4 running at the same time without ANY wire swapping. I even have 3 of the 4 hooked up to the network (the PC 330 excluded since I use a USB stick to move data across) allowing easy data transfer and folder sharing.
Took me 2 years of work to get all builds to have the best compatibility but it was well worth it.
Retro game fanatic.
IBM PS1 386SX25 - 4MB
IBM Aptiva 486SX33 - 8MB - 2GB CF - SB16
IBM PC350 P233MMX - 64MB - 32GB SSD - AWE64 - Voodoo2
PIII600 - 320MB - 480GB SSD - SB Live! - GF4 Ti 4200
i5-2500k - 3GB - SB Audigy 2 - HD 4870
red_avatar wrote on 2020-08-29, 22:41:Well I finally completed my retro setup. Basically, I decided on 4 PCs to cover games from the late 80's all the way to 2010 spa […]
Well I finally completed my retro setup. Basically, I decided on 4 PCs to cover games from the late 80's all the way to 2010 spanning a solid 20 years:
* HP Vectra VL 5/75
- DOS 6.22 + Windows 3.11
- Pentium 75
- 32MB RAM
- SB16* IBM PC 330
- Windows 98SE SP3
- Pentium 233 MMX (upgraded from the default P166)
- 64MB RAM
- SB AWE 64
- Matrox Millennium
- Voodoo 2 12MB* Custom built Pentium 3
- Windows 98SE
- Pentium 3 800Mhz
- 256MB RAM
- GeForce Ti 4200
- Voodoo 2 12MB (yes I have two of them)
- Sound Blaster Live!* Custom built XP machine
- Windows XP
- Intel i5-2500k
- 4GB RAM
- 8800 GTS
- Sound Blaster Audigy 2Besides this, I have a Roland MT-32 and Sound Canvas hooked up - I only need to move the gameport-to-midi device (from Serdashop) to the right gameport - and all 4 PCs are fully wired up and connected to a KVM so I can actually have all 4 running at the same time without ANY wire swapping. I even have 3 of the 4 hooked up to the network (the PC 330 excluded since I use a USB stick to move data across) allowing easy data transfer and folder sharing.
Took me 2 years of work to get all builds to have the best compatibility but it was well worth it.
Good job ! That is a lot of work and time invested. Here is too hoping they last you a long time !
Hate posting a reply and then have to edit it because it made no sense 😁 First computer was an IBM 3270 workstation with CGA monitor. Stuff: https://archive.org/details/@horun
Horun wrote on 2020-08-30, 00:42:Good job ! That is a lot of work and time invested. Here is too hoping they last you a long time !
Thank you! It will remain an on-going project since I'm sure some parts will start to fail but I replaced as much as I could by reliable parts - modern power supplies with quality components, recapped a few boards, replaced all hard drives with compact flash or SSDs (in fact only the HP Vectra uses a compact flash which has a bracket at the back for easy access, the others all use SSDs - they work fine in Windows 98 and above).
The only thing I'm not entirely happy with, is the 8800 GTS. It's a 2007 card which makes it quite slow for 2010 games. I had a different card in there before - the Radeon HD 4870 which was 20% faster - but it died despite it getting new high quality thermal paste and running way cooler than before (and this is why I hate AMD graphics cards - they never ever last).
Retro game fanatic.
IBM PS1 386SX25 - 4MB
IBM Aptiva 486SX33 - 8MB - 2GB CF - SB16
IBM PC350 P233MMX - 64MB - 32GB SSD - AWE64 - Voodoo2
PIII600 - 320MB - 480GB SSD - SB Live! - GF4 Ti 4200
i5-2500k - 3GB - SB Audigy 2 - HD 4870
Today I played a bit with my slot 1 computer.
Pentium 3 450 Katmai
Asus p3b-f motherboard (440BX)
2x256MB PC133 something
Diamond Viper V770 TNT2 (blows away any GF2MX)
I had a simple nameless slotket laying around.
I have a collection of S370 CPU's (who doesn't)
Didn't work on the computer, not even a 550 copper mine would work.
Then figured a bios update would be needed, and coppermine was tested on board rev 1.04 and up.
I have rev 1.03...
Any way, I tried. Flashed the latest bios and stuck in the slotket, Along with a p3-933.
Bingo, I doubled the CPU score in 3Dmark.
6082 3Dmarks
13857 CPU 3Dmarks
Pretty nice I'd call it 😄
Stuck at 10MHz...
red_avatar wrote on 2020-08-29, 22:41:* HP Vectra VL 5/75 - DOS 6.22 + Windows 3.11 - Pentium 75 - 32MB RAM - SB16 […]
* HP Vectra VL 5/75
- DOS 6.22 + Windows 3.11
- Pentium 75
- 32MB RAM
- SB16
I am so jealous! We used to have these exact machines in my school and I have been trying to track one down for a long time.
You don't have any pictures of it already saved, do you?
Jess
red_avatar wrote on 2020-08-30, 08:31:Horun wrote on 2020-08-30, 00:42:Good job ! That is a lot of work and time invested. Here is too hoping they last you a long time !
Thank you! It will remain an on-going project since I'm sure some parts will start to fail but I replaced as much as I could by reliable parts - modern power supplies with quality components, recapped a few boards, replaced all hard drives with compact flash or SSDs (in fact only the HP Vectra uses a compact flash which has a bracket at the back for easy access, the others all use SSDs - they work fine in Windows 98 and above).
The only thing I'm not entirely happy with, is the 8800 GTS. It's a 2007 card which makes it quite slow for 2010 games. I had a different card in there before - the Radeon HD 4870 which was 20% faster - but it died despite it getting new high quality thermal paste and running way cooler than before (and this is why I hate AMD graphics cards - they never ever last).
Even 4870 or 4890 is to slow for windows xp if you dont using a smaller monitor.. Geforce GTX660 is ideal when you want to use the hdmi output.
~ At least it can do black and white~
waterbeesje wrote on 2020-08-30, 21:39:Diamond Viper V770 TNT2 (blows away any GF2MX)
good job on getting the cpu working, but I seriously doubt that ^^
I vividly remember upgrading from my TNT2 ultra that I paid way too much money for to a cheap GeForce2 MX back in the day :p
and any benchmarks I can find show a nice performance increase too.
Robin4 wrote on 2020-08-31, 02:08:red_avatar wrote on 2020-08-30, 08:31:Horun wrote on 2020-08-30, 00:42:Good job ! That is a lot of work and time invested. Here is too hoping they last you a long time !
Thank you! It will remain an on-going project since I'm sure some parts will start to fail but I replaced as much as I could by reliable parts - modern power supplies with quality components, recapped a few boards, replaced all hard drives with compact flash or SSDs (in fact only the HP Vectra uses a compact flash which has a bracket at the back for easy access, the others all use SSDs - they work fine in Windows 98 and above).
The only thing I'm not entirely happy with, is the 8800 GTS. It's a 2007 card which makes it quite slow for 2010 games. I had a different card in there before - the Radeon HD 4870 which was 20% faster - but it died despite it getting new high quality thermal paste and running way cooler than before (and this is why I hate AMD graphics cards - they never ever last).
Even 4870 or 4890 is to slow for windows xp if you dont using a smaller monitor.. Geforce GTX660 is ideal when you want to use the hdmi output.
I dunno. I use a 5850 and it's fine for XP up to 2006, i don't imagine it's much faster than a 4890. I also use a gtx560 as a more compatible alternative.