Reply 820 of 19591, by QBiN
- Rank
- Oldbie
Agreed. That is a sweet little case for an AT system.
Agreed. That is a sweet little case for an AT system.
wrote:You changed your monitor, why did you change your monitor? 😲
I have no idea! I put things in, I take things out - it's like giant electronic lego. Maybe I should go Lord Business and superglue it all down, it would save me a lot of time going forward 😀
wrote:P.S. I've been casually playing GTAIII for a long period now, 1-2 hours a day when I can and for the first time I'm close to completing it. 96% now and slowly moving towards 100% 😀 I only use wa;kthroughs to know how many packages/rampages/jumps there are on each island, so no cheating there 😀
Cool! This is somewhere on my long to-do list.
Life? Don't talk to me about life.
wrote:I actually found 99 packages on GTAIII legitimately by just playing and without walkthrough or such.. I never did find that 100th one.. 😒
Found 98, 2 remaining are somewhere in Shoreside Vale 😀
wrote:I have no idea! I put things in, I take things out - it's like giant electronic lego. Maybe I should go Lord Business and superglue it all down, it would save me a lot of time going forward 😀
Just watched the movie, would not have understood the reference 12 hours earlier. Already imagined an ordinary S3 videocard fighting for freedom of self-expression 😀
Ha, bonus points for getting my broken reference - it's not Lord Business, it's President Business! How embarrassing!
Everything is awesome.
Life? Don't talk to me about life.
wrote:Just burn the drivers in a CD... or, given how small NIC drivers are, even a floppy should be enough
Fixed it. The SD card reader conflicted with it for some reason..
Main rig: i5-3450, ASRock P67 Pro3 SE, AMD HD7850, 8GB RAM, Windows 8.1
Northwood rig: Northwood 2.8GHz, Intel D865PERL, GF4 MX480, 2GB RAM, Windows XP SP1/Windows 98SE
wrote:Ha, bonus points for getting my broken reference - it's not Lord Business, it's President Business! How embarrassing!
Everything is awesome.
Nope - it's Lord Business.
See, you're referring to him being evil with glue. "President Business" is never evil with glue, he's just calling for Taco Tuesday and telling people to follow the plans and so on. But when he is evil walking around on power stilts with a flame-projecting headpiece and talking about things like The KraGl, then he's known as Lord Business. It's like Bruce Wayne and Batman, get it?
... I may have watched that movie too much.
"I see a little silhouette-o of a man, Scaramouche, Scaramouche, will you
do the Fandango!" - Queen
Stiletto
I'm going to have to watch that movie now. 🤣
Check me out at Transcendental Airwaves on Youtube! Also wtf, why are whoppers so good?!
Testing an Enermax EG465P-VE power supply that I got recently from eBay. It seems Enermax has had at least 3 different PSUs with the same model number, but this one is the middle child meeting ATX 1.3 spec. I've needed something like this for a long time. I've never had a PSU that could handle heavy loads on all rails as well as this does.
This PSU nicely bridges the gap between the 5v era and the 12v era. It's output ratings are 3.3v@35A, 5v@35A, 12v@33A, and 3.3v+5v total wattage limit is 200W.
Newegg's old listing has pictures of it here:
http://www.newegg.com/Product/Product.aspx?It … N82E16817103488
I'm impressed by how nicely this thing was designed. I can see why enthusiasts loved them back in the day.
The gold painted fan grills are just aesthetic, but they look classy. There's a nice shroud where the wires escape from the case. The output cables are sleeved, unfortunately the sleeving on mine conjures the unpleasant image of a coral snake crawling inside my PC, but I guess I'll get used to it. That version of the sleeving is shown in the last couple pictures on the Newegg page.
It has both 8pin and 4pin 12v connectors - separate connectors - never seen that before. It has the 20+4pin mobo connector, the 4pin piece latches into place in a different, less convenient but more robust way than the others that I've seen.
It even has a couple SATA connectors, which I didn't expect. The only thing missing is an Express video card connector.
What surprised me the most is that they actually included a measurement test point for the 3.3v rail. On any PSU, the 5v and 12v rails can safely be measured with a meter from the drive connectors, but 3.3v isn't so accessible. This test point solves that problem. I'm really surprised there was any demand for this feature, but it's nice.
The inside of the PSU is totally clean, and all the (cheap) capacitors look intact. It was listed as used, but I'm doubting if that's true, because I doubt the seller would have opened it up and cleaned it this thoroughly, and I don't think these cheap caps would have lasted long. I think it must be NOS, or a pull from some machine that got built but never used.
The PSU has 2 fans which are thermally controlled. Judging from the graph printed on the label, I think the fans are too lazy and might let the PSU get hotter than I'd like. I'll need to find out how to modify it to ramp up the fans more aggressively. I'll also replace the caps. I want this thing to last a long time, I think it's combination of 5v+12v capability will be very useful.
Bought a Keyboard SpaceSaver in the box from goodwill today for 4$ and made a short video about it (Why? I don't know, it seemed like a good idea at the time... don't judge me.)
https://www.youtube.com/watch?v=FGMOU-aS0gI&l … K0T584V_YaePLGA
Check me out at Transcendental Airwaves on Youtube! Also wtf, why are whoppers so good?!
First, I hooked up and did a smoke test on my latest vintage computer acquisition, an AT&T PC 6300. Alas, this is all I am currently able to do with it, as I do not have any bootable 5.25in PC floppies (As an aside, does anyone know if it's possible to use an Apple IIc and ADTPro or a different program to write PC-formatted floppies? That's currently my only avenue of possibility for getting disks made for the AT&T).
Next, I began setting up my "vintage computer corner". Lack of table space currently limits me to setting up my four Toshiba plasma-screen portables. Left to right they are the T3100, T3200SX, T5100 and T5200. All are running DOS 6.22. The T3100 is also running Windows 3.0, while the other three are running Windows 3.1.
Not enough Toshiba's... Needs more. 😜
As for me, I started sketching a schematic. It involves;
1x LS245, 2x LS138, 1x LS109, 1x RC4136, 1x LM386, 1x Y3014, 1x YM3813.
Probably won't amount to anything as I don't have the original board for reference and have to guess some traces based on the chip datasheets. Also priced up some hardware. I plan to install a less common sound card into the build I am working on, hence my cloning attempts noted above - should be obvious what I am trying to copy. Seems others have done it before so I can reference their notes if I get stuck.
Should be fugly as I don't have the tools to etch PCBs and have to make everything with a home-made double-sided strip board... I've made LPT ports this way before though and this thing looks about as complicated; not very.
FreePCB is a pain in the ass!
Side A completed.
Wonder if I can get anyone to print/etch this for me when I'm done, seems a shame to make a messy sandwich thing inside the computer really... Though I've invented an innovative way of making a card out of single-sided strip thanks to 1940's cordwood technology.
I have borrowed heavily from the OPL2 ISA project due to having no AdLib to use as reference..
Edit: Yeah. I'll finish this schematic anyway, but I'm definitely going to do this thing cordwood-style instead.
wrote:Testing an Enermax EG465P-VE power supply that I got recently from eBay.
I recently got one of these too, for a Northwood build that I just completed. I was mightily impressed by the build quality, it's built like a tank and weighs more than most PSUs I've worked with. Mine must be an older revision than yours though, as it only has the 20-pin, separate 4-pin 12V connector and 6-pin AUX connector. No SATA connectors either, but it has a TON of Molex connectors.
wrote:First, I hooked up and did a smoke test on my latest vintage computer acquisition, an AT&T PC 6300. Alas, this is all I am curre […]
First, I hooked up and did a smoke test on my latest vintage computer acquisition, an AT&T PC 6300. Alas, this is all I am currently able to do with it, as I do not have any bootable 5.25in PC floppies (As an aside, does anyone know if it's possible to use an Apple IIc and ADTPro or a different program to write PC-formatted floppies? That's currently my only avenue of possibility for getting disks made for the AT&T).
Next, I began setting up my "vintage computer corner". Lack of table space currently limits me to setting up my four Toshiba plasma-screen portables. Left to right they are the T3100, T3200SX, T5100 and T5200. All are running DOS 6.22. The T3100 is also running Windows 3.0, while the other three are running Windows 3.1.
Lol a smoke test? Someone watches UXWBill. 😜
Looks freaking wicked cool though! Let us know when you get the diskettes and stuff going. 😁
Check me out at Transcendental Airwaves on Youtube! Also wtf, why are whoppers so good?!
Found these while cleaning up my attic. 🤣 I remember I bought these from the local library when they took them out of circulation. Saved my life when I was learning DOS before I had internet access. 😜

Check me out at Transcendental Airwaves on Youtube! Also wtf, why are whoppers so good?!
Seem to be using this thread a lot today... Though I'm about to sleep so this will be the last one for a while.
> New 486 board got here. Works.
> Replaced 20ns Cache with 15ns (256K).
> Removed strange wiring around DIN port, added DIN connector.
> Observed that it has a very interesting setting I hadn't noticed when researching it weeks ago;
---------------------------------------------------------------------------HDD CONFIGURATION---------------------------------------------------------------------------Speed JP20 JP21---------------------------------------------------------------------------Slow pins 1 + 2 closed pins 1 + 2 closed0 pins 2 + 3 closed pins 2 + 3 closed1 pins 1 + 2 closed pins 2 + 3 closed2 pins 2 + 3 closed pins 1 + 2 closed
I wonder what that does? Needless to say, I must play with it when I figure out what drive I want to use (or go CF).
Did the P5A system build today. Now complete and running Win8SE. Finally the replica and computer I dreamt off in 1997/1998 is completed.
The reason for having a Ali-V chipset again, is that the computer I had from circa 97 to 03, was the one that I had the most fun with.
It was the most stable machine of all I had in the 90's, and the machine I used for computer weekends with friends.
It had an Ga-5AX board, and ran for days without reboot and never did a blue screen. Still regret selling the original computer back then.
The new build have these specs:
P5A rev. 1.6
K6-2-500
128mb PC100
Matrox G400 Dual-Head
100mbit Realtek NIC
Awe64 Value.
DVD-drive and CD-Burner.
80 gig HDD.
When the gold plated female jack to male phono converter arives, the soundcard is going to be replaced with an Awe64 Gold.
This build is running halflife, NFS2k and UT99 great. Not 1024x768, only 800x600. Don't need more power in this build.
Hope it will serve me good. Now I have one K6-II for Win98SE and another for pure MS-Dos-6.22 😀
Don't eat stuff off a 15 year old never cleaned cpu cooler.
Those cakes make you sick....
My blog: http://to9xct.blogspot.dk
My YouTube: https://www.youtube.com/user/brostenen
001100 010010 011110 100001 101101 110011
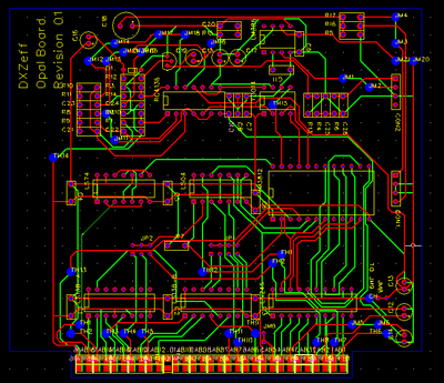
PCB design complete... Maybe I will send this in to be etched. I can always get one done from someone else's schematic too so that way if (probably... likely... almost certainly when) mine does not work I can just move the chips over.
If I do this and it works, does anyone want the FreePCB/Gerber files?
Keep in mind I did not create this for use with an audio jack as it is intended to connect to the AUX-IN on another card, the potentiometer is also absent as I would either connect one via the header or just jumper it with wire/a resistor.
wrote:First, I hooked up and did a smoke test on my latest vintage computer acquisition, an AT&T PC 6300. Alas, this is all I am currently able to do with it, as I do not have any bootable 5.25in PC floppies (As an aside, does anyone know if it's possible to use an Apple IIc and ADTPro or a different program to write PC-formatted floppies? That's currently my only avenue of possibility for getting disks made for the AT&T).
Pull the battery out ASAP. Nobody can explain exactly why but even the slightest leak kills the boards. Both my 6300 and it's Olivetti M24 grandfather both suffered the same fate and so far everything I looked into indicated all the buses are basically throwing random bits around so either the leaks wreck the PCB layers or always kills a specific IC.
Meanwhile I finally put to use the ATI Small Wonder card I was saving for when I got an XT. It had an empty ROM socket and I was told that it was for optional character sets yet the card was displaying nothing but a blinking cursor without it and I had no spare 2764 EPROMs so I tried burning an image of the ROM to a 27128 with bizarre results. Duplicating the contents of the image file and filling the entire EPROM fixed the problem.



Then I cleaned out the XT and added a few new cards. I need to talk to someone about getting a keyboard and a 5153.




"It's science. I ain't gotta explain sh*t" ![]()