VOGONS


Reply 20 of 40, by Imperious

User metadata
Rank Oldbie
Rank
Oldbie

I don't think there should be any hardware reason for it to not work properly as an Abit KT7A-Raid has an ISA slot with the same chipset that works.
I wonder if there is a ISA.rom missing in the bios or something like that.

Atari 2600, TI994a, Vic20, c64, ZX Spectrum 128, Amstrad CPC464, Atari 65XE, Commodore Plus/4, Amiga 500
PC's from XT 8088, 486, Pentium MMX, K6, Athlon, P3, P4, 775, to current Ryzen 5600x.

Reply 21 of 40, by quicknick

User metadata
Rank Oldbie
Rank
Oldbie

I have one K7T Turbo 2 incoming, found it for cheap, and in a few days I'll try the mod myself. So, I was thinking, any chance for a BIOS from another board (that's equipped with an ISA slot) to work on this? I'm guessing not from Abit (too different, expecting perhaps hardware that supports SoftMenu), but there are other KT133(A) boards with an ISA slot...

Reply 22 of 40, by SETBLASTER

User metadata
Rank Member
Rank
Member

i can think of a couple more

not abit..
epox 8kta3+
soyo k7vta Pro 1.0

names need to match since thos companies released so many versions that if not 1.0 then they removed something

Reply 23 of 40, by quicknick

User metadata
Rank Oldbie
Rank
Oldbie

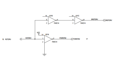
Just had a quick browse through the VT82C686B datasheet (available online). There are countless registers relating to the PCI-ISA bridge, and it might be possible that the BIOS needs to be aware of the ISA slot to set them accordingly. Aslo, less likely, but there could be some little bit of hardware missing. Just an example:
Reset Drive. Reset signal to the ISA bus. Connect through an inverter to the
chipset north bridge RESET# input and to PCI bus RESET#.

Reply 24 of 40, by zyga64

User metadata
Rank Oldbie
Rank
Oldbie
SETBLASTER wrote:
i can think of a couple more […]
Show full quote

i can think of a couple more

not abit..
epox 8kta3+
soyo k7vta Pro 1.0

names need to match since thos companies released so many versions that if not 1.0 then they removed something

Soltek SL-75KAV
Gigabyte GA-7ZX (v1.0 and v5.0 are KT133, v5.1 is KT133A)

1) VLSI SCAMP /286@20 /4M /CL-GD5422 /CMI8330
2) i420EX /486DX33 /16M /TGUI9440 /GUS+ALS100+MT32PI
3) i430FX /K6-2@400 /64M /Rage Pro PCI /ES1370+YMF718
4) i440BX /P!!!750 /256M /MX440 /SBLive!
5) iB75 /3470s /4G /HD7750 /HDA

Reply 25 of 40, by Roman555

User metadata
Rank Oldbie
Rank
Oldbie
quicknick wrote:

... Aslo, less likely, but there could be some little bit of hardware missing. Just an example:
Reset Drive. Reset signal to the ISA bus. Connect through an inverter to the
chipset north bridge RESET# input and to PCI bus RESET#.

Do you mean the signal RSTDRV and some schematics on the page 16 of the service manual?

quicknick wrote:

I have one K7T Turbo 2 incoming .... So, I was thinking, any chance for a BIOS from another board (that's equipped with an ISA slot) to work on this? I'm guessing not from Abit (too different, expecting perhaps hardware that supports SoftMenu), but there are other KT133(A) boards with an ISA slot...

I think K7T Turbo2 has some overclocking features using W83601R, also PLL (clock generator). They are programmed via SMBUS. So it's not so easy to find compatible BIOS.

Attachments

[ MS6168/PII-350/YMF754/98SE ]
[ 775i65G/E5500/9800Pro/Vortex2/ME ]

Reply 26 of 40, by Roman555

User metadata
Rank Oldbie
Rank
Oldbie
zyga64 wrote:
SETBLASTER wrote:
i can think of a couple more not abit.. epox 8kta3+ soyo k7vta Pro 1.0 names need to match since thos companies released so many […]
Show full quote

i can think of a couple more
not abit..
epox 8kta3+
soyo k7vta Pro 1.0
names need to match since thos companies released so many versions that if not 1.0 then they removed something

Soltek SL-75KAV
Gigabyte GA-7ZX (v1.0 and v5.0 are KT133, v5.1 is KT133A)

Chaintech 7AJA2/100 (KT133A)
Jetway 663AS Ultra (KT133A)

Last edited by Roman555 on 2018-10-18, 20:46. Edited 1 time in total.

[ MS6168/PII-350/YMF754/98SE ]
[ 775i65G/E5500/9800Pro/Vortex2/ME ]

Reply 28 of 40, by SETBLASTER

User metadata
Rank Member
Rank
Member

ok...and today...

Full success !!!!!!!!!!!!!!!!

fully working with SoundBlaster16 CT2290 , and i had to use address 260H
tried doom,doom2,Commander keens, Duke nukem2, Bio menace, Wolf3d
all working perfectly

I cannot belive this thing was so picky with the card you throw at it.

Bios also has voltage options like
-CPU vcore from 1.550v to 1.850v
-auto detect dimm/pci clk
-spread spectrum modulated
-clock by slight adjust
-cpu clock ratio: from 5x to 15x

Reply 30 of 40, by Roman555

User metadata
Rank Oldbie
Rank
Oldbie
SETBLASTER wrote:

fully working with SoundBlaster16 CT2290 , and i had to use address 260H
tried doom,doom2,Commander keens, Duke nukem2, Bio menace, Wolf3d
all working perfectly

Congratulations! I'm glad to read this 😀

SETBLASTER wrote:

so...
is this the tualatin killer?

An ISA slot is more common on S370 VIA 694x (694T) mainboards. So your way to get an ISA-featured mainboard is not for everyone.

[ MS6168/PII-350/YMF754/98SE ]
[ 775i65G/E5500/9800Pro/Vortex2/ME ]

Reply 31 of 40, by quicknick

User metadata
Rank Oldbie
Rank
Oldbie

Well, SETBLASTER, thanks for the tip. My board arrived yesterday, modded today:

MSI_K7T_T2.jpg
Filename
MSI_K7T_T2.jpg
File size
627.25 KiB
Views
1643 views
File license
Fair use/fair dealing exception

Don't know if it's due to the different colour scheme 😊 but for me the mod went smoothly. A big thumbs up for the ZD917 (de)soldering station, took me less than 1 hour to pull the slot from a dead board, clear the holes, install it on the MSI and changing 3 bloated caps. Used 2200uF instead of 2700 because that's what I had.
Tested with two ISA VGA, display was OK (but slow to draw even the BIOS tables) and two PnP soundcards, YMF719 and ES1868F respectively, that appeared correctly on the ISA PnP device listing. I haven't booted an OS yet, but the slot seems fully working so I don't expect any problems.

Reply 32 of 40, by SETBLASTER

User metadata
Rank Member
Rank
Member

nice work!
you can test on pure DOS to see if you get sound out of it.

i will try to buy those 2 cards for my msi.

changing 2200uf caps instead of 2700uf will not harm the agp slot card or whatever powers it?

Reply 33 of 40, by quicknick

User metadata
Rank Oldbie
Rank
Oldbie

It will be at least a couple of days before I have the time to test with an OS, I'll post an update after that.

I don't know all the science behind re-capping, but I only buy low-ESR quality caps from Nichicon and Panasonic, so usually I take these liberties regarding their specs. Especially when replacing crappy, bloated G-Luxon and similar. After all, previous owner used the board for who knows how many years with the caps in that state, I don't think new Nichicons can harm anything.

Reply 34 of 40, by quicknick

User metadata
Rank Oldbie
Rank
Oldbie

Back with some quick tests:

First were two ES1868F cards, both by BTC, one has a wavetable ROM on it, the other doesn't.
Win98 detected them just fine, successfully tested wave playback and record, MIDI playback via ESFM (and wavetable where available).
In DOS mode, after installing the drivers everything worked as it should. Tested with Descent and Duke Nukem 3D.

Next one was a triangle shaped card with Aztech AZT2320 chip. Detected and installed automatically under Win98, again all tests were successful.
Unfortunately the DOS setup utility is cumbersome and I had no time to tinker with it. The two DOS game could not find the card.

I finished the evening with the Yamaha YMF719-based card. Detected and installed in Windows, but while MIDI playback was ok, wave wasn't. Tried another driver, non-WDM, still no wave playback.
After "playing" a few files (no sound was produced) - Windows started behaving badly and in the end I had to reset the machine.
Under DOS, both Music and Sound effects worked with Descent, but Duke could output music only, no digital sound effects.
However, this is the first time I am testing this card, so it might be defective. Will return with a conclusion after I'll test this card on another machine.

Reply 35 of 40, by pojo

User metadata
Rank Newbie
Rank
Newbie

Glad to see progress here!

@SETBLASTER: So you tried with another card and then it worked?

I have ordered an ISA slot and will recap the board while I'm at it too.

Will test this with my CT2940 (Vibra with OPL3)

Reply 36 of 40, by quicknick

User metadata
Rank Oldbie
Rank
Oldbie

Another quick update:
I have a K5-PR166 system that I keep in "cold storage", it also has a YMF719 card. Swapped the soundcards between this system and the MSI board, and the problem stays with the MSI (both soundcards work ok on the K5, both don't have wave output on the MSI).

For now, this concludes my fiddling with this board. I have an Abit KT7A incoming the following days, and I'll test the same soundcards on it to check whether it's a problem between them and the KT133A chipset, so there'll be another update.

Reply 37 of 40, by SETBLASTER

User metadata
Rank Member
Rank
Member

no further testing from my side, i don´t have new sound isa cards

Im quite happy that the sounblaster16 ct2290 works in pure DOS, the whole idea of this mod was to have a fast cheap motherboard with cheap fast cpu like an athlon xp 2600+ 266fbs, with UNIVERSAL AGP with full DOS support for games, + win98 + WinXP. ALL IN 1 RETRO MACHINE, I belive someone mentioned issues with geforce 6600gt on this via chipset and the truth is that i connected a 6600gt and it worked, Just need to try some modified geforce 6600gt drivers for win98.

In the past i was thinking about the amd k6-III+ as an all in one retro pc but i wanted to go beyond that, more cpu power, with universal AGP slot. to cover old and newest possible games.

The only thing left for me would be to try this motherboard with a soundblaster CT1600 to see if it works, if it does ...im done, there is nothing else i need, but im happy with the CT2290 on address 260H

One thing i did notice was that ..and i belive its because of the fast cpu, that some games like bio-menace for example as soon as you launch it...the auto detect feature sometimes does not detect the card, but when you exit the game a couple times and launch it again, it auto detects the card correctly.

Other things i need to investigate is if all the settings i turned off in the bios are needed to make the card work, if they are needed... i would research on how to modify the bios with some tool, so for example if i choose "fail safe default" on bios it would auto select the settings to make the SB16 work on DOS right away.

Reply 38 of 40, by pojo

User metadata
Rank Newbie
Rank
Newbie

I am happy to report that the installation of ISA slot went fine for me. The motherboard reports the card in the ISA/PNP device listing. I've tested a couple of games in Win98; Blood, Duke3D, Dune, Dune 2, all sound great.

Typo in my previous post, the card I use is CT2980 with real OPL.

I will test in pure DOS soon as well.

Reply 39 of 40, by appiah4

User metadata
Rank l33t++
Rank
l33t++
zyga64 wrote:

Gigabyte GA-7ZX (v1.0 and v5.0 are KT133, v5.1 is KT133A)

I have one of these, a v1.01 and I love it.

Retronautics: A digital gallery of my retro computers, hardware and projects.