Reply 100 of 292, by McCarthy
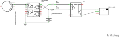
Oh, no no, I've recently bought a cheap usb to midi converter also mentioned here. I've soldered an optocoupler on it, removed the resistor R11 and added a 270ohm one. Then I took a pcb and soldered a connector for gnd, Midi out and 5V onto it. I added a hex inverter and another 270 ohm resistor to the 5V line which both do into the cheap usb adapter which also sits on the pcb. The usb cable of the adapter then goes into the Rpi2 with fluidsynth on it.
I've added a brief sketch. Don't expect correct wiring, it's only for visualisation purposes. My sources were: http://www.arvydas.co.uk/2013/07/cheap-usb-mi … ay-be-required/ as well as posts from the vogons forum.
I have no idea what's wrong, because some type of connection is being made, but the wrong notes appear I guess.
Thanks in advance.
Daniel

