VOGONS


486dx4-100 setup questions

Topic actions

First post, by Intel486dx33

User metadata
Rank l33t
Rank
l33t

What Jumper settings should I use on a Intel 486dx4-100 motherboard setup ?

Jumper settings:

1) P24D ( enable / others )
2) Write-thru or Write-back ?

Attachments

Reply 2 of 21, by Intel486dx33

User metadata
Rank l33t
Rank
l33t

Well, the posts reads the “P24D” is only for the “Intel-486dx2 CPU”
Is it also available on the 486dx4 ?

I will have to inspect my CPU for write-thru or write-back markings.

Attachments

Reply 3 of 21, by BinaryDemon

User metadata
Rank Oldbie
Rank
Oldbie

The "&E" on the chip means it's Write Thru. (I was assuming that was a picture of your actual chip).

Not sure what P24D means to your motherboard, if it's simply telling it that it's a DX2 or better, or something else.

Check out DOSBox Distro:

https://sites.google.com/site/dosboxdistro/ [*]

a lightweight Linux distro (tinycore) which boots off a usb flash drive and goes straight to DOSBox.

Make your dos retrogaming experience portable!

Reply 4 of 21, by Intel486dx33

User metadata
Rank l33t
Rank
l33t

Also, My 486dx4-100 CPU only works with jumpers set for 5v.
But the CPU is a 3.3 volt I think.

What is better write-thru or write back ?

I both types of CPU’s

Reply 5 of 21, by BinaryDemon

User metadata
Rank Oldbie
Rank
Oldbie

Write Back is better.

Check out DOSBox Distro:

https://sites.google.com/site/dosboxdistro/ [*]

a lightweight Linux distro (tinycore) which boots off a usb flash drive and goes straight to DOSBox.

Make your dos retrogaming experience portable!

Reply 8 of 21, by mpe

User metadata
Rank Oldbie
Rank
Oldbie

Write-back is faster. There should be no difference in reliability but some motherboards doesn’t properly support WB thus it can be disabled.

If you have a WT model (like the one above) no special jumper settings are necessary as CPU pins these jumpers connect won’t do anything and yhe CPU will work in WT mode.

All DX4 use 3.45V or 3.3V. Some boards sense the voltage automatically when a DX4 is inserted.

You want settings for P24C.

Blog|NexGen 586|S4

Reply 9 of 21, by Intel486dx33

User metadata
Rank l33t
Rank
l33t

I am testing with a 486dx-100 ( &E ) write-through CPU right now.
I have it setup correctly except for the voltage. I know it’s a 3.3v CPU
But when I set the motherboard for 3.3v it will not boot.
I need to set the jumpers for 5v for it to boot.

At least that is what the manual reads that I have the jumpers set to.

Do you think there maybe something blown on the motherboard like a diode or resistor ?

Reply 12 of 21, by H3nrik V!

User metadata
Rank Oldbie
Rank
Oldbie
Intel486dx33 wrote on 2020-01-13, 08:39:
I am testing with a 486dx-100 ( &E ) write-through CPU right now. I have it setup correctly except for the voltage. I know it’s […]
Show full quote

I am testing with a 486dx-100 ( &E ) write-through CPU right now.
I have it setup correctly except for the voltage. I know it’s a 3.3v CPU
But when I set the motherboard for 3.3v it will not boot.
I need to set the jumpers for 5v for it to boot.

At least that is what the manual reads that I have the jumpers set to.

Do you think there maybe something blown on the motherboard like a diode or resistor ?

If it's you CPU (SX900) pictured, then according to http://www.cpu-world.com/sspec/SX/SX900.html is runs on 3.45 Volt. All though I would expect it to at least POST with 3.3 ..

Please use the "quote" option if asking questions to what I write - it will really up the chances of me noticing 😀

Reply 13 of 21, by appiah4

User metadata
Rank l33t++
Rank
l33t++
Intel486dx33 wrote on 2020-01-13, 03:39:
Also, My 486dx4-100 CPU only works with jumpers set for 5v. But the CPU is a 3.3 volt I think. […]
Show full quote

Also, My 486dx4-100 CPU only works with jumpers set for 5v.
But the CPU is a 3.3 volt I think.

What is better write-thru or write back ?

I both types of CPU’s

Bolded makes no sense you will probably kill the chip.

Retronautics: A digital gallery of my retro computers, hardware and projects.

Reply 14 of 21, by mpe

User metadata
Rank Oldbie
Rank
Oldbie

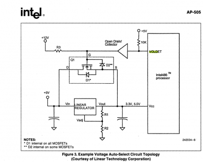
Unless the board is actually sensing VOLDET pin and supplying correct voltage (no matter how you set the jumper) as per reference design by Intel.

download/file.php?mode=view&id=74445

In that case you'll measure 5V on the socket until you insert a compatible Intel 3.3V CPU.

This wouldn't explain why it doesn't work when set to 3.3V. What model of board we are talking about?

Attachments

Blog|NexGen 586|S4

Reply 15 of 21, by McBierle

User metadata
Rank Member
Rank
Member

You should be able to test the voldet capability with this guide:

http://web.inter.nl.net/hcc/J.Steunebrink/amd5x86.htm

CPU Voltage The Am5x86 needs a supply voltage of 3.45V + 0.15V. Setting the voltage jumpers as for the 3.3V 486DX4 will normally […]
Show full quote

CPU Voltage
The Am5x86 needs a supply voltage of 3.45V + 0.15V. Setting the voltage jumpers as for the 3.3V 486DX4 will normally take care of this. Note that most motherboards actually supply 3.38V when set for 3.3V so that both 3.3V and 3.45V CPUs can be supported.
If you can't find voltage jumpers, it is possible that your motherboard can autodetect the required CPU voltage. New CPUs like the 486DX4 and the Am5x86 have a VOLDET (Voltage Detect) pin that causes compatible motherboards to switch to 3.3V automatically. The motherboard manual should be clear on this. If you're not absolutely sure and if you have a multimeter, you can use the following procedure to check this out.

Unplug and then open the system.
Lift the ZIF socket handle and take the CPU out. Store it in an anti-static bag or box or place it with it pins on a piece of conductive foam.
The VOLDET pin is pin S-4. It is tied to ground (Vss) internally in the CPU. Simulate this by inserting a wire from pin S-4 to Vss pin R-4.
Now insert two wires for the multimeter. The ground wire goes in Vss pin S-10 and the live wire in Vcc pin R-10.
Close the ZIF socket handle to connect the wires.
Switch the system on and check for 3.45V + 0.15V DC on the multimeter. If you see 5V, then your motherboard is not autodetecting.
Restore everything as it was.

Caution: Anytime before you touch any component inside your system, place one hand on the chassis, such as the power supply case, to prevent electrostatic discharge damage.

Reply 16 of 21, by Intel486dx33

User metadata
Rank l33t
Rank
l33t
McBierle wrote on 2020-01-13, 16:52:

You should be able to test the voldet capability with this guide:

http://web.inter.nl.net/hcc/J.Steunebrink/amd5x86.htm

CPU Voltage The Am5x86 needs a supply voltage of 3.45V + 0.15V. Setting the voltage jumpers as for the 3.3V 486DX4 will normally […]
Show full quote

CPU Voltage
The Am5x86 needs a supply voltage of 3.45V + 0.15V. Setting the voltage jumpers as for the 3.3V 486DX4 will normally take care of this. Note that most motherboards actually supply 3.38V when set for 3.3V so that both 3.3V and 3.45V CPUs can be supported.
If you can't find voltage jumpers, it is possible that your motherboard can autodetect the required CPU voltage. New CPUs like the 486DX4 and the Am5x86 have a VOLDET (Voltage Detect) pin that causes compatible motherboards to switch to 3.3V automatically. The motherboard manual should be clear on this. If you're not absolutely sure and if you have a multimeter, you can use the following procedure to check this out.

Unplug and then open the system.
Lift the ZIF socket handle and take the CPU out. Store it in an anti-static bag or box or place it with it pins on a piece of conductive foam.
The VOLDET pin is pin S-4. It is tied to ground (Vss) internally in the CPU. Simulate this by inserting a wire from pin S-4 to Vss pin R-4.
Now insert two wires for the multimeter. The ground wire goes in Vss pin S-10 and the live wire in Vcc pin R-10.
Close the ZIF socket handle to connect the wires.
Switch the system on and check for 3.45V + 0.15V DC on the multimeter. If you see 5V, then your motherboard is not autodetecting.
Restore everything as it was.

Caution: Anytime before you touch any component inside your system, place one hand on the chassis, such as the power supply case, to prevent electrostatic discharge damage.

Thanks for the link. I’ll try it.

Reply 17 of 21, by CoffeeOne

User metadata
Rank Member
Rank
Member
Intel486dx33 wrote on 2020-01-13, 08:39:
I am testing with a 486dx-100 ( &E ) write-through CPU right now. I have it setup correctly except for the voltage. I know it’s […]
Show full quote

I am testing with a 486dx-100 ( &E ) write-through CPU right now.
I have it setup correctly except for the voltage. I know it’s a 3.3v CPU
But when I set the motherboard for 3.3v it will not boot.
I need to set the jumpers for 5v for it to boot.

At least that is what the manual reads that I have the jumpers set to.

Do you think there maybe something blown on the motherboard like a diode or resistor ?

Hi, I know I am (maybe too) late in this thread, but here are my late 2 cents.

Did you say what mainboard you are actually using? Maybe I missed it.
All mainboards which I did own that supported 3Volts CPUs (so had the voltage converter), had voltage auto-detection.

There was no jumper for selecting 3.x volt and 5 volt.
The jumpers on the mainboard existed to switch between - for example - 3.3v, 3.45v, 3.6v and 4.0v, or only to select 3.45v or 3.6v. 3.6volts and 4.0volts are only needed for some cyrix cpus by the way.
So the jumpers were only for fine-tuning the voltage, when you have a 3volts cpu.

EDIT: bad typos hopefully corrected now

Reply 18 of 21, by CoffeeOne

User metadata
Rank Member
Rank
Member

Hmm, so you are talking about the gigabyte mainboard ga-486vs

ga-486vs-voltage.PNG
Filename
ga-486vs-voltage.PNG
File size
6.04 KiB
Views
178 views
File license
Fair use/fair dealing exception

So I see the problem.

So that suggests that there is really no autodetection.
But why they needed 2 jumpers for 1 bit of information?