First post, by tsalat
Hi guys,
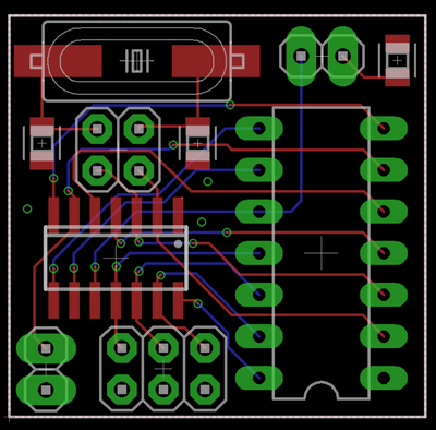
I have got a new board tagged as "not tested" , and I am having problems bringing it to life. The board was in a good condition except for the area around the battery. A few traces were destroyed and the area below was quite oxidated as well.
I have repaired the traces using a silver paint, and verified the continuity. The oxidated areas were cleaned, etc... After setting up the jumpers using the manual here: https://theretroweb.com/motherboards/s/dataex … p4045#downloads I have tried to boot, no beep, and no post even on the debug card.
Later on, I have noticed that the linear regulator was missing, next to the cpu on the edge of the board, although I still saw the legs from the former regulator sticking out. The regulator was replaced as well, still no life to the board.
I have also replaced the battery but the battery got from 3,6V to 0,6V in two weeks, no idea from where the drain is coming but measuring the contacts where the battery should be without the battery gives me 4,5V. Still no life.
I want to check both crystals during the week but the "barrel" one has no print anymore, and I have no idea what frequency I should expect. Any idea about the value of the crystal?
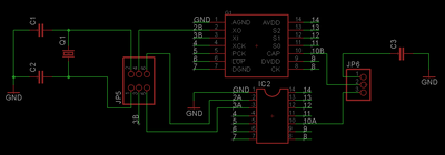
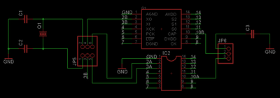
Also, most if not all of the broken traces were coming to the RTC M5818. Do you think I could replace it with MC146818AP?
Pictures of the board below:
https://www.sylex.repository.3d-sphere.com/in … iZcZtGmbPyRrzLS
https://www.sylex.repository.3d-sphere.com/in … 3boWFKqXCWdPZTp
any idea what I could try would be appreciated, or measure, or anything 😀
thank you, Tomas








