First post, by christal87
Hi,
I've been playing around with my Jetway J-403 VLB GREEN mobo I bought with an oddball Cyrix DX2 CPU a year ago. Got some overkill size 2x32Meg EDO modules from china. DOS won't really use it much. I got hooked on exchanging it to a DX4. Went ahead and bought an AMD DX4. Unfortunately the mobo only supported 5V core processors, while every jumper manual I could find had a 3.3V option. Mine had fixed bridges instead and no 3.3V regulator. I couldn't find any 5V DX4s, most of them are 3.3V Vcore only.
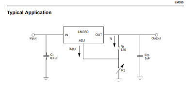
I'v read a few application notes from datasheet archives from that time and started some reverse engineering. Interposers were not an option, because of their availibility and pricing. Finding just a Socket3 connector is hard nowadays. The AMD DX4 had the same 5V I/O voltage as the DX2, so I only needed to find a regulator and two resistors to set up the output voltage that can fit in the unpopulated pads. Some jumpers and headers too. After fiddling a bit I'd found the correct one, a general LM350 and two 1/4W resistors. My major concern was overheating it when the CPU starts to sip up more power. Even dropping only 1.7V while there is 3A current flow can lead to like 5W. That's real heat right there! Of course I had to install a heatsink too to keep it cool.
The BIOS isn't recognizing it correctly even after setting the correct CPU type jumpers. This board doesn't even have the ID pin connected in the CPU socket. But hey it works and it's much faster and stable then the Cyrix one was!
It's still working flawlessly after a few months of usage!
I'm thinking of overdoing it by making a switch mode regulator PCB in place of that regular LDO.
I'll try to slow it down with the turbo button or cache tricks if I want to play some Space Quest. Still have to find a Sound Canvas and build an MPU-401 card for it first.
Good hacking everyone!
Chris


