VOGONS


First post, by devius

User metadata
Rank Oldbie
Rank
Oldbie

Earlier this year I got this beaten down Schneider PC that isn't powering on:

IMG_20190908_120309.jpg
Filename
IMG_20190908_120309.jpg
File size
253.06 KiB
Views
2256 views
File license
Fair use/fair dealing exception

Opening it up revealed that it lacks one of the floppy drives and the hard disk is in the place where the missing floppy drive should have been:

IMG_20190908_120555.jpg
Filename
IMG_20190908_120555.jpg
File size
342.92 KiB
Views
2256 views
File license
Fair use/fair dealing exception

When I press the power button I can hear a "click" sound but nothing else happens. No fans, LEDs or any other kind of activity. It seems there's something wrong with the PSU, so I have taken it out of the PC and would like to investigate further, but I can't find a pinout of the proprietary connectors to try to manually turn it on and measure the output. This other thread has some pointers about the possible pinout but it's still not very clear. I'm pretty sure turning on the PSU involves shorting two of the pins, but I don't want to go around shorting random pins and risking making matters worse.

Does anyone have a pinout of these connectors?

For reference here are some photos of the PSU:

IMG_20191117_120850.jpg
Filename
IMG_20191117_120850.jpg
File size
207.75 KiB
Views
2256 views
File comment
PSU
File license
Fair use/fair dealing exception
IMG_20191117_120838.jpg
Filename
IMG_20191117_120838.jpg
File size
198.38 KiB
Views
2256 views
File comment
PSU connectors
File license
Fair use/fair dealing exception
IMG_20191117_120905.jpg
Filename
IMG_20191117_120905.jpg
File size
159.38 KiB
Views
2256 views
File comment
PSU sticker
File license
Fair use/fair dealing exception

Reply 1 of 45, by devius

User metadata
Rank Oldbie
Rank
Oldbie

I've made this diagram based on the information provided in the thread linked above. I'll try to test this later today.

PSU pinout01.png
Filename
PSU pinout01.png
File size
33.66 KiB
Views
2246 views
File comment
Possible PSU pinout
File license
Fair use/fair dealing exception

Reply 3 of 45, by Jo22

User metadata
Rank l33t++
Rank
l33t++

I second that. Fixing the PSU is definitely possible, but it takes a bit of patience (went through this myself once).
Also, check the diodes, that power mosfet and the voltage regulators..
Exchanging the diodes by stronger ones (1N4007 etc) also helped me.
Anyway, just saying..

PS: Oh, and replacing that old fixed disk by a flash card would also be a nice idea, even if it would be only temporary (during testing etc).
- These old monsters were really power hungry and could bring a weakened PSU down to its knees.
Edit: Sorry, I forgot. My Schneider BIOS didn't like CF cards. I had to use XTIDE Universal BIOS to make them work.

"Time, it seems, doesn't flow. For some it's fast, for some it's slow.
In what to one race is no time at all, another race can rise and fall..." - The Minstrel

//My video channel//

Reply 4 of 45, by devius

User metadata
Rank Oldbie
Rank
Oldbie

Ok, so from a first quick look inside I don't see anything obviously burned or blown up. I confirm that shorting the white pin to GND on the smaller connector leads to the relay being activated, but no power on the output connectors.

I don't think I have enough caps to replace them all today, so it'll have to wait until tomorrow. I'll continue investigating what voltages I get on the inside to try to figure out where the missing link is.

Reply 5 of 45, by devius

User metadata
Rank Oldbie
Rank
Oldbie
Jo22 wrote:

PS: Oh, and replacing that old fixed disk by a flash card would also be a nice idea, even if it would be only temporary (during testing etc).
- These old monsters were really power hungry and could bring a weakened PSU down to its knees.
Edit: Sorry, I forgot. My Schneider BIOS didn't like CF cards. I had to use XTIDE Universal BIOS to make them work.

I usually prefer to replace HDDs with a CF card anyway, so that was already on the table 😀 Thanks for the tip about needing the XTIDE BIOS.

Reply 6 of 45, by Jo22

User metadata
Rank l33t++
Rank
l33t++
devius wrote:
Jo22 wrote:

PS: Oh, and replacing that old fixed disk by a flash card would also be a nice idea, even if it would be only temporary (during testing etc).
- These old monsters were really power hungry and could bring a weakened PSU down to its knees.
Edit: Sorry, I forgot. My Schneider BIOS didn't like CF cards. I had to use XTIDE Universal BIOS to make them work.

I usually prefer to replace HDDs with a CF card anyway, so that was already on the table 😀 Thanks for the tip about needing the XTIDE BIOS.

You're welcome! I'm glad I could help somehow! 😀

PS: My Schneider Tower AT was visible in a few video clips I took in the past..
The first one has footage of XTIDE Universal BIOS that I "burned" into an EPROM (I used an old ethernet card as a host).
https://www.youtube.com/watch?v=zc2fVXozxwU, https://www.youtube.com/watch?v=a0aOd6gfsQ8
https://www.youtube.com/watch?v=lt0ZQWmddZg , https://www.youtube.com/watch?v=014bAB507_Q

"Time, it seems, doesn't flow. For some it's fast, for some it's slow.
In what to one race is no time at all, another race can rise and fall..." - The Minstrel

//My video channel//

Reply 7 of 45, by Emu10k1

User metadata
Rank Newbie
Rank
Newbie

Something very similar happened to me in my 286 AT System 40. Ended up modifying a new Psu for it and has been working without issues so far for more than 3 years.

Schneider 80286 PSU?

Hope it can be useful. In the first post in that thread you can see the insides of the original psu, check if its similar to yours before doing anything.

Reply 8 of 45, by devius

User metadata
Rank Oldbie
Rank
Oldbie
Emu10k1 wrote:

Something very similar happened to me in my 286 AT System 40. Ended up modifying a new Psu for it and has been working without issues so far for more than 3 years.

Wow, that's a very interesting idea. I had considered it but didn't know how to deal with the part about turning it on. Looks like you found a solution, which is great and opens up more possibilities. I really want to get this PC going since it's the only 386 I have in my collection.

Emu10k1 wrote:

Hope it can be useful. In the first post in that thread you can see the insides of the original psu, check if its similar to yours before doing anything.

Yes! It is exactly like that. I'm still going to try to fix this one, but if it ends up taking too long I might just try your approach. Thanks for that information.

Reply 9 of 45, by devius

User metadata
Rank Oldbie
Rank
Oldbie

Quick update.

I replaced almost all electrolytic caps and the TDA4605, which is the control IC and still no luck, but then I noticed that a resistor was open. I didn't notice it at first because when I measured it in circuit it was showing me some resistance, although it wasn't the exact value it was supposed to, but I attributed that to it being in circuit. Maybe some nearby capacitor had a little bit of charge and that was throwing off the measurements.

I soon discovered that if reversed the multimeter probes the resistor was open. A resistor failing is so rare that I always assume they're good, but in this case it makes sense that this particular resistor has failed and I think that is the reason these Schneider PSUs fail so much.

Unfortunately I don't have any replacements yet, so I can't be sure if the resistor is the only thing preventing the PSU from working, but as soon as I can buy some I'll know for sure.

In any case this resistor represents a major design flaw of these PSUs. I'll provide more details in a follow-up post.

Reply 10 of 45, by devius

User metadata
Rank Oldbie
Rank
Oldbie

Progress report:

TLDR;

- I got it to kind of working now, but I haven't tested in the PC yet and it's probably not the correct fix.

Complete story

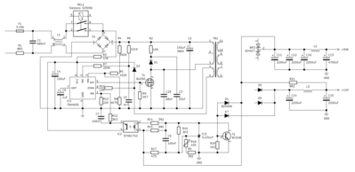
I've drawn a partial schematic of the PSU to help me figure out what the problem may be.

Fonte PC Schneider.svg.png
Filename
Fonte PC Schneider.svg.png
File size
125.91 KiB
Views
2011 views
File comment
Schneider AT-VGA 386SX PSU Schematic (partial)
File license
Fair use/fair dealing exception

So, after a lot of time debugging I came across a burnt resistor. It wasn't immediately apparent that it was bad, but upon removing it from the circuit and measuring it it seemed to have failed open. It was R3 and it's necessary to power the controller chip when the PSU boots up. I replaced it but still not luck, although some voltages were indeed different, so I bought a replacement TDA4605 (the controller chip) and it sort of worked after replacing it, but the output voltage oscillated greatly between about 5V to 7V and it was the same value on both +5V and +12V rails which was weird.

After a lot of hours just going over the circuit trying to see what could have gone wrong, removing components, checking them and putting them back in I decided to try something radical and removed R21. Lo and behold it worked, as both the +5V and +12V rails were perfectly stable now 😮

I checked the -12V rail and it was also good, so all seemed good, but then I decided to check some more points and the Power Good signal is almost certainly not good. I measured 200mV, but according to ATX standards it should be 5V. I know this isn't an ATX PSU, but I bet the correct value should be the same.

Thinking it could be some kind of lack of driving capacity for the load imposed by R21 I tried replacing the original 8R2 resistor with a 18R one, but the result was exactly the same as before, so I left it out for now. I'm pretty sure this can't be the correct fix.

My findings so far lead me to believe the culprit is the Power Good module, which I have been ignoring until now, so I'll focus on that next and hopefully get to the bottom of this.

Reply 11 of 45, by flakes

User metadata
Rank Newbie
Rank
Newbie

Good work on the Power supply.

Just for note - Power Good is generated by the motherboard and sent back to the PSU to say "All GOOD" some powersupplies use that signal to switch off if not generated.

Plug it into the motherboard and you should find all will be ok with power.

Reply 12 of 45, by derSammler

User metadata
Rank l33t
Rank
l33t
devius wrote:

and the Power Good signal is almost certainly not good. I measured 200mV, but according to ATX standards it should be 5V. I know this isn't an ATX PSU, but I bet the correct value should be the same.

You are talking about a PSU from 1988! Nothing even close to ATX.

Power_Good controls the reset logic of the mainboard. When the PSU is working correctly, it should trigger the reset logic. Haven't checked myself, but it should turn from High to Low (or vice versa) shortly after the PSU is switched on.

btw, the schematics of the PSU are available.

Reply 14 of 45, by Miphee

User metadata
Rank Oldbie
Rank
Oldbie

Isn't it easier and safer to just dump the old PSU's electronics and use the old PSU's case?

1. Dump old Schneider PSU electronics and keep the case.
2. Measure mainboard power pinouts with a multimeter to identify cable colors. Use the ISA slots as reference.
3. Get a similar sized reliable AT PSU and get the electronics out.
4. Put it in the case of the old Schneider PSU. Make it fit.
5. Rewire it using the cables from the old Schneider PSU according to your earlier pinout measurements.

Done! This is what I do with my old irrepairable proprietary PSUs that are next to impossible to find.

Reply 16 of 45, by devius

User metadata
Rank Oldbie
Rank
Oldbie
flakes wrote:

Plug it into the motherboard and you should find all will be ok with power.

You are right! I tried it in the PC and it booted up as expected. 😮 I’m still going to try to debug a little bit more to try to figure out why the PSU fails with a component it came with.

BTW, does anyone know how to access the BIOS setup? I can access it when there is an error, because it pauses and presents the option, but afterwards on regular boots I still haven’t found a key that does it. Or maybe I’m just missing the correct timing... any tips are much appreciated.

Reply 18 of 45, by Emu10k1

User metadata
Rank Newbie
Rank
Newbie
devius wrote:
flakes wrote:

Plug it into the motherboard and you should find all will be ok with power.

You are right! I tried it in the PC and it booted up as expected. 😮 I’m still going to try to debug a little bit more to try to figure out why the PSU fails with a component it came with.

BTW, does anyone know how to access the BIOS setup? I can access it when there is an error, because it pauses and presents the option, but afterwards on regular boots I still haven’t found a key that does it. Or maybe I’m just missing the correct timing... any tips are much appreciated.

it depends on the bios version you have. It could be ALT+CTRL+ESC, only ESC, only Supr or F1.

I dont really remember right now what key i was pressing on my 286, but im 90% sure that it was supr. I can get it out of storage next tuesday and test it if you want.

Keep going, you are doing a really good job!.

Reply 19 of 45, by devius

User metadata
Rank Oldbie
Rank
Oldbie

Quick update.

The problem seems to be in the +12V rail. For some reason it has lost its ability to drive high current loads. Anything above 120mA (about 1.5W) will cause the output voltage to drop significantly and continuing to increase the load will cause the PSU to be unable to provide regulation.

The +5V rail works perfectly and I have tried with loads up to 1.85A (~9W) and there was no voltage drop.

I don't know enough about how SMPS work to figure out what could be causing this. Could it be the fly-back transformer? The rectifier diodes? I'll try replacing the last component that I can (the rectifier diodes) and see if that helps.